
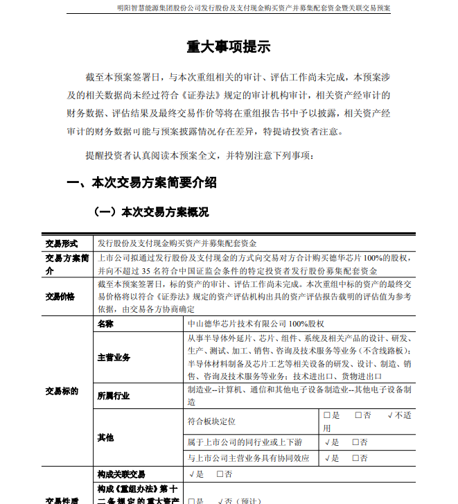
明阳智能(601615.SH)1月23日公告称,公司拟向广东明阳瑞德创业投资有限公司、中山市悦智企业管理合伙企业(有限合伙)、祁裕赐(上海)企业管理中心(有限合伙)、天津中青恒辉股权投资合伙企业(有限合伙)、安徽徽元中小企业发展基金合伙企业(有限合伙)、天津中青恒辉二期股权投资合伙企业(有限合伙)、中山国元创业投资基金合伙企业(有限合伙)、中山火炬工业集团有限公司、中山火炬华盈一号创业投资基金合伙企业(有限合伙)发行股份及支付现金策略盈,购买其合计持有的中山德华芯片技术有限公司100%股权。本次交易完成后,德华芯片将成为上市公司全资子公司。

截至预案签署日,本次交易标的资产的审计、评估工作尚未完成,标的资产的评估值及交易价格尚未确定。本次交易最终交易价格将以符合《证券法》规定的资产评估机构出具的资产评估报告载明的评估值为参考依据策略盈,由交易各方协商确定。
本次发行股份购买资产的定价基准日为上市公司第三届董事会第三十次会议决议公告之日,发行价格为14.46元/股,不低于定价基准日前120个交易日公司股票均价的80%。
同时,公司拟向不超过35名符合中国证监会条件的特定投资者发行股份募集配套资金。募集配套资金总额不超过本次发行股份购买资产交易价格的100%策略盈,且发行股份数量不超过本次发行股份购买资产完成前上市公司总股本的30%。本次募集配套资金扣除发行费用及中介机构相关费用后,拟用于支付现金对价、标的公司项目建设、偿还标的公司债务及补充标的公司流动资金等,其中用于补充流动资金及偿还债务的比例不超过本次交易作价的25%或募集配套资金总额的50%。
本次交易中,标的公司德华芯片控股股东即交易对方之一瑞德创业为上市公司董事、副总裁张超全资持有的企业,同时张超为上市公司实际控制人的近亲属,且标的公司监事易菱娜在上市公司担任高级管理人员。根据相关规定,本次交易预计构成关联交易。
公开资料显示,公司成立于2006年,总部位于中国广东中山,专注新能源高端装备研发与制造,业务涵盖风、光、储、氢等清洁能源开发运营、高端装备的研发与制造以及工程技术服务等领域,位居中国企业500强和全球新能源企业500强前列,是国内领先、全球具有重要影响力的智慧能源企业。
明阳智能2025年三季度业绩报告显示,2025年前三季度,公司营业收入营收263.04亿元,同比增29.98%;归属于上市公司股东的净利润为7.66亿元,同比下降5.29%。
截至1月23日10点15分策略盈,明阳智能的股价21.65元/股,总市值490亿元,市盈率161。(《理财周刊-财事汇》出品)
鑫赢智投提示:文章来自网络,不代表本站观点。